我院黄军就课题组时光讲师揭示了端粒酶阴性肿瘤细胞(ALT肿瘤细胞)中维持端粒染色质稳定的新机制
人类的肿瘤细胞分为端粒酶阳性细胞和端粒酶阴性细胞。人类85-90%类型的肿瘤依赖端粒酶延长端粒,保护其细胞在快速增殖的过程中维持基因组末端的完整性和稳定性。剩余的10-15%的端粒酶阴性肿瘤细胞则依赖同源重组(HR)的选择性延长端粒(ALT)途径维持端粒。端粒酶特异靶向药物被认为有望治疗85-90%的肿瘤,但近年来的研究发现靶向端粒酶会驱使肿瘤细胞从端粒酶依赖的肿瘤细胞转变为依赖ALT机制的肿瘤细胞。我们院讲师时光老师在2016年的Scientific Reports杂志发表了“Switch telomerase to ALT mechanism by inducing telomeric DNA damages and dysfunction of ATRX and DAXX”论文(4年被引用43次),发现在端粒酶阳性的肿瘤细胞中,通过诱导端粒DNA损伤、ATRX和DAXX功能异常和端粒酶敲除,会驱使肿瘤细胞转变为ALT机制的肿瘤细胞,这也提醒了研究ALT肿瘤细胞基因组稳定性维持机制的重要性。随后,时光的工作集中在ALT肿瘤细胞维持自身基因组稳定性的机制研究。
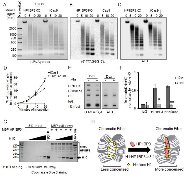
5月7日,在我院黄军就的指导下,时光在国际知名权威杂志期刊Nucleic Acids Research(影响因子11.147)在线发表了题为“A Critical Role of Telomere Chromatin Compaction in ALT Tumor Cell Growth”的研究论文。该研究鉴定HP1BP3(Hetrochromatin protein 1 binding protein)作为一个新的端粒结合蛋白,其主要定位于ALT肿瘤细胞端粒上。HP1BP3缺失引起端粒损伤和ALT肿瘤细胞生长受阻。表观遗传是调控端粒结构稳定性的重要机制之一,端粒属于异染色质区域,富集了大量异染色质相关的表观遗传蛋白,如异染色质结合蛋白1(Hetrochromatin protein 1, HP1)家族蛋白、组蛋白H1和组蛋白H3第9号位赖氨酸三甲基化(H3K9me3)修饰酶等,是端粒染色质浓缩的标志。经深入的机制研究发现,HP1BP3能提高端粒上H3K9me3修饰水平,还能结合至少3个分子组蛋白H1,稳定ALT肿瘤细胞的端粒染色质结构。一旦破坏了HP1BP3的稳定作用,H3K9me3修饰水平下降,端粒染色质结构松散,ALT肿瘤细胞生长受阻和死亡,因此HP1BP3很可能作为ALT肿瘤细胞治疗的新靶标。

图1 抑制HP1BP3增强ALT肿瘤细胞端粒损伤

图2 抑制HP1BP3增强的肿瘤细胞ALT活性导致基因组稳定失衡

图3 抑制HP1BP3特异抑制ALT肿瘤细胞生长

图4 HP1BP3稳定端粒染色质
我院时光讲师为该论文第一作者,其协助指导的2015年博士毕业生胡洋为并列第一作者,黄军就教授为该论文的通讯作者,中山大学生命科学学院为第一单位。该研究得到了国家重点研发计划(2017YFA0102801,2017YFC1001901),国家自然科学基金委项目(1640119, 31671540,81330055,31601196,31930058)等资助。
Scientific Reports文章链接:
https://www.nature.com/articles/srep32280
Nucleic Acids Research文章链接:
https://academic.oup.com/nar/advance-article-abstract/doi/10.1093/nar/gkaa224/5831760
作者
本院
来源
本院


