生命科学学院首届研究生学术论坛圆满结束
论坛简介
生命科学学院首届研究生学术论坛由中山大学生命科学学院团队建设与学术交流中心和中山大学生命科学学院研究生会主办,旨在加强研究生的学术交流,优化研究生学风建设,提升研究生科研创新能力。
本次论坛全程线上举行,由逸仙生命讲坛第二十五讲(开幕式)、研究生学术论坛、逸仙生命讲坛第二十六讲(闭幕式)组成。中国科学院深圳先进技术研究院研究员戴俊彪博士,中山大学生命科学学院教授骆观正两名专家应邀做精彩报告,全院各研究领域的30位优秀研究生担任主讲人,以学术讲座形式分享原创性学术成果、研究方案设计或前沿进展综述,并邀请相关学科专家进行现场点评、师生讨论。学术论坛吸引到近400人参加上线谈论,是封控管理期间难得的学术盛宴和交流平台。
开幕式
论坛于11月28日上午8:50开始,由生命科学学院副院长肖仕教授主持,生命科学学院副院长(主持工作)黄军就教授致辞。戴俊彪研究员进行了“Reprogram the Yeast Genome”的专题报告。戴教授深入浅出地介绍了他近几年在组蛋白修饰、基因工程技术和合成生物学方面的研究。

研究生学术论坛
研究生学术论坛分宏观组和微观组同时进行,宏观组邀请李添明教授、谢强教授、何子文副教授担任评委,微观组邀请张勇教授、骆观正教授、李陈龙教授担任评委。



宏观组研究生报告风采



微观组研究生报告风采
在每位同学汇报完后,评委对各位主讲人的报告进行点评,同学们也积极地交流讨论。不仅给报告人的实验工作带来了新的思考,也启发了参与聆听讨论的同学,起到了提升研究生科研创新能力,优化研究生学风建设,营造浓厚的学术氛围的作用。



同学们积极展开线上谈论
闭幕式
闭幕式由院长助理刘徐兵教授主持工作。骆观正教授带来了“以DNA甲基化为例谈表观遗传学研究”的学术报告分享。报告以DNA甲基化近100年的研究历程为例,感受一个新领域从诞生到发展再到成熟的曲折过程。并将介绍一种新型DNA甲基化修饰6mA,带给大家更多的思考。

本次学术论坛结合专家评委打分结合听众投票成绩评出各个奖项,最终以评委70%、观众30%的权重进行整合,评出各个奖项。
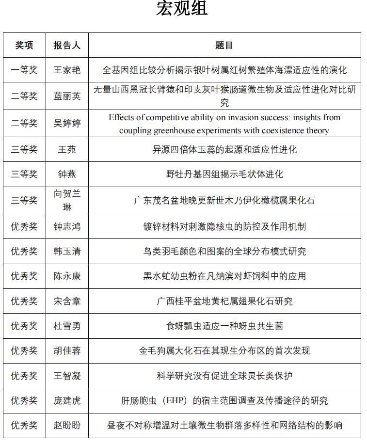
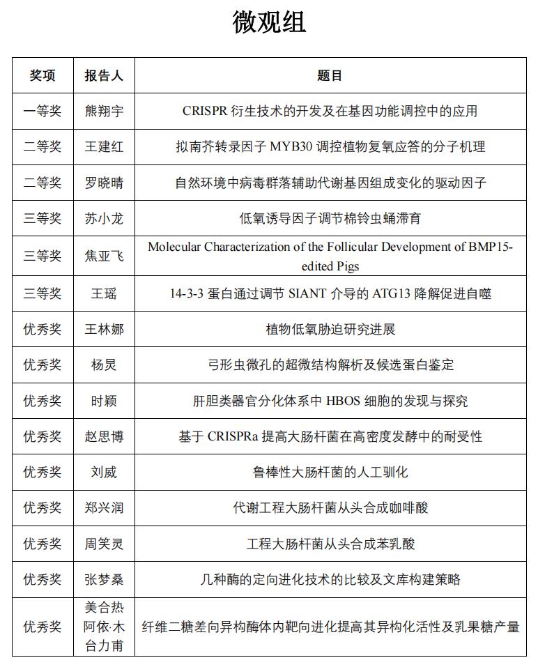
论坛最后邀请生命科学学院党委书记张斯虹老师致辞,并宣布2022年中山大学生命科学学院首届学术论坛会议的获奖名单,为获奖同学们云颁奖。获奖情况如下:


祝贺以上获奖的同学!
至此,2022年生命科学学院首届学术论坛会议圆满结束。本次学术论坛不仅为老师与学生的交流提供了一个平台,也让学生之间的学术交流碰撞出了更多的火花。期待下一次有更多的同学参与到学术论坛会议中来,和大家分享自己的科研成果与学术见解!
最后,衷心感谢为筹办本次论坛一直在忙碌的老师和同学们!谢谢大家!
作者
本院
来源
本院


