我院黄军就课题组利用 Nme2Cas9靶向编辑抑制新生血管生成治疗年龄相关性黄斑变性(AMD)眼病取得新进展
发布人:内容管理员
发布日期:2023-09-19
研究背景

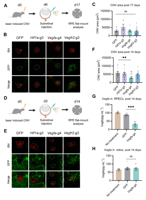
图1 湿性AMD小鼠模型的基因编辑治疗技术路线

图2 在CNV形成早期编辑Vegfa基因可有效抑制血管生成和RPE细胞的Vegfa蛋白水平
原文链接:
https://onlinelibrary.wiley.com/doi/full/10.1002/ctm2.1383#ctm21383-bib-0006
作者
本院
来源
本院


