Nature Communications | 我院黄立南教授团队首次揭秘极端酸性环境中“超微型”原核生物的病毒世界
作为地球生命之树的重要部分,CPR细菌与DPANN古菌以其纳米级的细胞大小、高度简化的基因组以及不完整的核心代谢途径,挑战了我们对生命极限的认知。然而,这些超小、未培养原核生命体在自然环境中是否也会受到病毒的侵染,以及病毒如何影响它们的生态功能与分化轨迹,至今仍是悬而未决的科学问题。
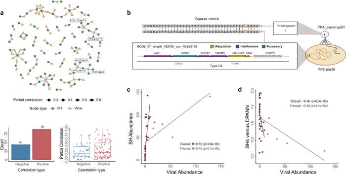
近日,我院黄立南教授团队在极端酸性矿山废水(acid mine draiange,AMD)环境的病毒生态学研究方面取得重要进展,首次系统揭示了CPR细菌与DPANN古菌相关病毒的生物地理格局及其与宿主的相互作用机制。该研究基于团队此前发表于Nature Communications(2022)的中国东南部18个有色金属矿区AMD底泥的大型宏基因组数据集,成功重建了大量CPR与DPANN病毒的基因组(图1),并结合3个代表性矿区AMD底泥的宏转录组测序数据,进一步确认了这些未知病毒在原位环境中的活跃状态。研究表明,这些病毒的空间分布并非随机,而是显著受到酸度、盐度等环境因子的筛选。对病毒生活方式的预测显示,尽管DPANN相关的裂解型病毒多样性较高,但CPR和DPANN病毒整体倾向于采用“搭乘胜利者”(Piggyback-the-winner)的温和策略与宿主共存。然而,在极端酸性或高盐条件下,当CPR宿主丰度下降时,CPR病毒会转而采取更具攻击性的复制裂解策略,这可能是其在逆境中维持传播的一种适应性机制。此外,基因组功能潜力分析表明,病毒作为CPR和DPANN的“外置功能库”,能够增强宿主的抗逆能力并弥补其代谢缺陷,这可能是之前被忽视的、支撑这些超微型生物在极端环境中成功繁衍的关键因素之一。

图1 90个AMD底泥中CPR/DPANN病毒的多样性和组成
考虑到CPR和DPANN细胞通常需要依赖其他原核生物共生生存,本研究将这些共生微生物引入病毒-宿主互作框架,构建了更为复杂的三元关系模型(图2)。分析进一步表明,与CPR或DPANN紧密共生的微生物可能为其提供庇护,从而增强宿主的抗病毒能力,维系共生体系的稳定与共同利益。这⼀互作模式揭示了⼀种潜在的“源-汇”动态(source-sink dynamic):在共生体系中,CPR/DPANN细胞因具备抗病毒能力而持续繁殖,成为病毒难以侵染的“汇”;而环境中新生的、尚未建立共生关系的CPR/DPANN细胞则更容易被病毒侵染,成为病毒复制与传播的“源”。由此,病毒、CPR/DPANN及共生宿主三者实现了长期共存。

图2 CPR/DPANN病毒与共生微生物的复杂相互作用
综上所述,本研究揭示了在极端AMD环境繁衍的超微型生命形式中,病毒与微生物之间也存在着复杂而动态的互动网络。这对于我们理解地球生命的极限、微生物生态系统的运作,乃至病毒的演化,都提供了全新的关键认知。黄立南教授团队长期以AMD生态系统为模型,开展微生物多样性、功能与生物地理学的系统研究,在Nature Communications、Microbiome、ISME Journal等重要期刊发表系列成果,并受邀为Nature Reviews Microbiology和Trends in Microbiology撰写综述论文。
中山大学生命科学学院博士生林志亮和特聘副研究员高少明为文章共同第一作者,中山大学环境科学与工程学院孟凡刚教授和生命科学学院黄立南教授为共同通讯作者,华南师范大学生命科学学院束文圣教授也参与了该项工作。该研究得到国家自然科学基金(31870111)、广东省自然科学基金(2022A1515010625)和广东省基础与应用基础研究基金(2024B1515040015)资助。
原文:Zhi-Liang Lin#, Shao-Ming Gao#, Sheng-Xuan Peng, Ling-Yun Tang, Zhen-Hao Luo, Xuan-Wen Lao, Si-Yu Zhang, Wen-Sheng Shu, Fangang Meng*, Li-Nan Huang*. Biogeography and host interactions of CPR and DPANN viruses in acid mine drainage sediments. Nat Commun. 2025 Nov 25;16(1):10492. doi: 10.1038/s41467-025-65461-0.


