“独立自主,逆向进化”——我院李文均团队首次系统探究DPANN古菌共生现象的进化可逆性
DPANN 古菌是一个深度分支的广泛辐射类群,具有微小的细胞与基因组。由于代谢缺陷,大部分 DPANN 古菌需要依赖宿主进行生存和繁衍。然而,凡事皆有例外,部分 DPANN 古菌,例如微古菌门(Micrarchaeota)、纳古菌门(Nanoarchaeota) 的部分类群,具有丰富的基础代谢途径。其中最“极端”的例子,莫过于 Altiarchaeota,它不仅能够通过 Wood-Ljungdhal (WL) 通路固碳、自主生活,并且还能作为另一个 DPANN 古菌——Huberarchaeota 的宿主。

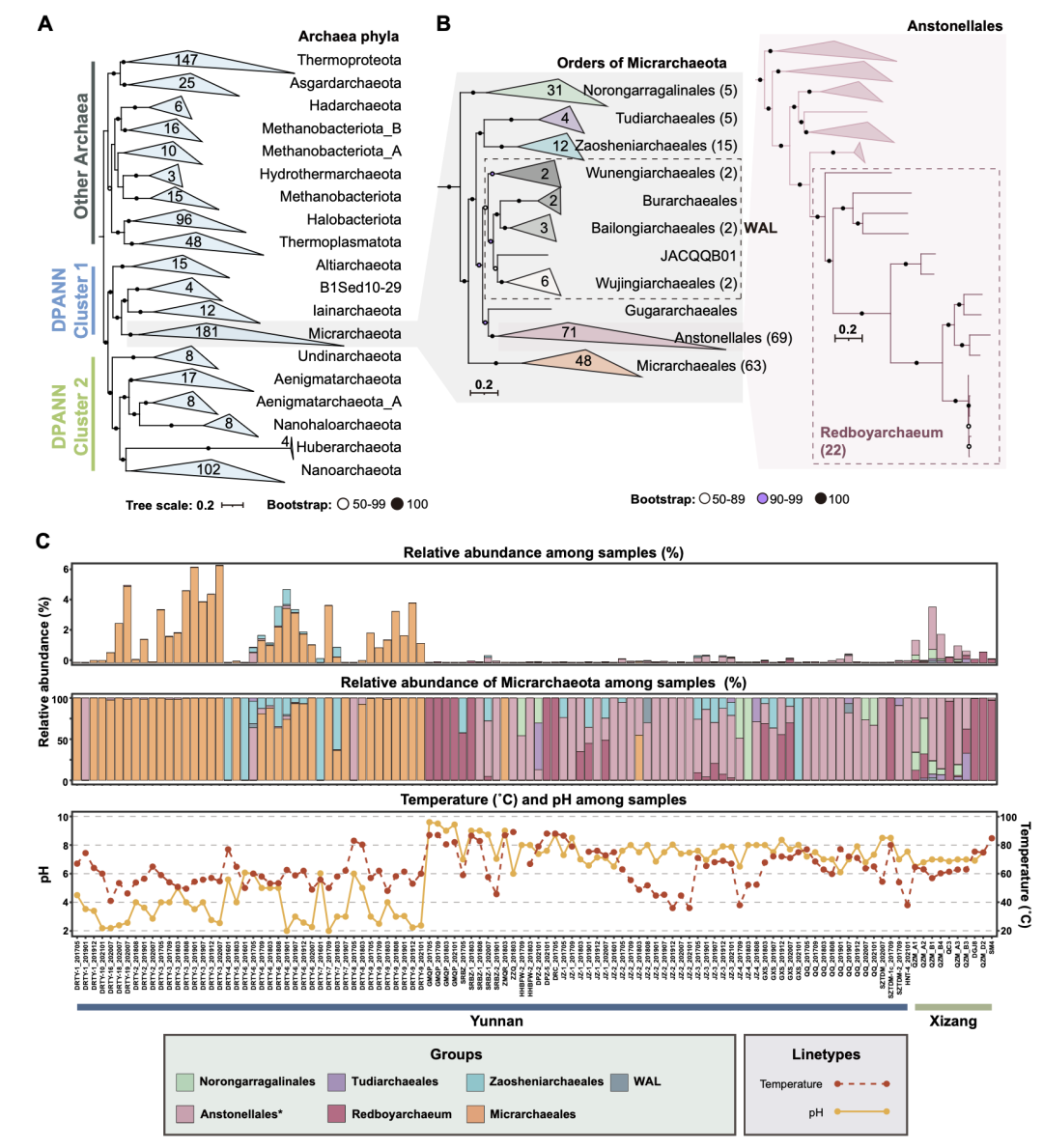
我院李文均教授团队通过对云南腾冲热泉的长期研究,对极端高温、酸性环境的特有 DPANN古菌——微古菌门(Micrarchaeota)进行了系统性分析,发现并命名了其中的五个古菌新目,包括土地古菌目(Tudiarchaeales)、灶神古菌目(Zaosheniarchaeales)、悟能古菌目(Wunengiarchaeales)、白龙古菌目(Bailongiarchaeales) 以及悟净古菌目(Wujingiarchaeales)。另外,在已发现的 Anstonellales 古菌目中,发现并命名了一个极嗜热、快速进化的古菌属,命名为红孩儿古菌属(Redboyarchaeum)。环境因子分析表明,这些不同的微古菌类群在不同环境梯度下具有差异化的分布格局,并于环境所在的温度与酸度高度相关。

进一步的比较基因组学分析表明,微古菌门具丰富的代谢途径,尤其是其中的Norongarragalinales 古菌目,具有高度完整的氨基酸、核苷酸、辅酶因子以及细胞膜从头合成通路,其代谢潜能与自主生活的 DPANN古菌 Altiarchaeota、自主生活的阿斯加德古菌、TACK 古菌、广古菌等高度相似,可能存在自主生活潜能。本研究将与之相关的代谢通路的基因归纳为潜在自主生活基因(potential free-living associated genes,pFLAGs)。而另一些微古菌门类群,例如土地、灶神古菌目,以及红孩儿古菌属,则高度精简化,与此前发现的精卫古菌目类似。

为进一步探索这种分歧现象的产生过程,研究通过基因树——物种树调和(gene tree-species tree reconciliation)的分析方法,系统性地探索了8,866 个古菌同源蛋白的进化历史。结果显示,这些 pFLAGs 相关的通路在任何一个微古菌门的类群的祖先都不具有完整性,表明他们的祖先处于共生状态,而当今 pFLAGs通路相对完整的类群,主要来自于相对近期(目水平分化之后)的水平基因转移。这些水平转移基因的来源与 DPANN 古菌可能的对应宿主高度相关。此外,对于高度精简化的类群,如红孩儿古菌属,其基因丢失过程主要由温度驱动。本研究表明,古菌的共生现象,并不是一个进化的“终点”(Evolutionary dead-end),而存在逆向进化的可能性(Reversibility)。

该成果以题为“Horizontal gene transfer and gene loss drove the divergent evolution of host dependency in Micrarchaeota”的论文发表在《National Science Review》期刊。我院博士毕业生、现医学院博士后饶阳之为论文第一作者,李文均教授、中国科学技术大学花正双教授以及华南师范大学束文圣教授为共同通讯作者,其他共同作者包括广州海洋实验室博士后李昱娴、中国科学技术大学博士生李泽威、博士后屈燕妮、美国内华达大学拉斯维加斯分校 Brian P. Hedlund 教授和英国巴斯大学的 Tom A. Williams教授等。本研究得到国家自然科学基金和广东省重点领域研发计划资助。
原文链接:https://doi.org/10.1093/nsr/nwaf542


