Communications Earth & Environment | 以变应变!植物性状变异对生态系统属性预测的影响
在植被生态学中,利用物种性状来理解和预测生态过程一直是一个核心议题。然而,关于植物性状能否可靠地预测生态系统属性(例如物种多样性、生物量生产和土壤养分动态)以及性状变异是否会影响预测准确性,学界仍存在长期争议。
为解决这一科学难题,中山大学彭少麟/周婷团队开展了一项综合性研究。研究首先通过对全球396个数据点进行Meta分析,以确定预测生态系统属性的关键性状。随后,利用中国东部滨海矮林(Coastal Dwarf Forest,CDF)和非滨海矮林(Non-Coastal Dwarf Forests,NCDF)的32个样地实地数据,验证了这些性状预测生态系统属性的可靠性。

研究结果表明,在滨海森林生态系统中,植物高度(Height)和基径(Basal Diameter, BD)是描述群落特征的关键性状。与非滨海矮林相比,滨海矮林(CDF)的植物高度和基径分别显著下降了31.09%和22.19%(图1)。这些性状变异有效地捕获了植物在资源获取、利用和胁迫耐受等过程中涉及的生物和非生物信息。

图1 滨海森林的性状变异
进一步分析揭示了驱动这些变异的关键环境因素:非生物因素中的盐雾和土壤养分胁迫对植物高度的影响最强;而基径则主要受盐雾和光照胁迫的影响。在自然条件下,生物因素(如豆科植物Fabaceae)和非生物因素(如盐雾、土壤养分和水分胁迫)的结合,对关键性状的变异具有最强的解释力。
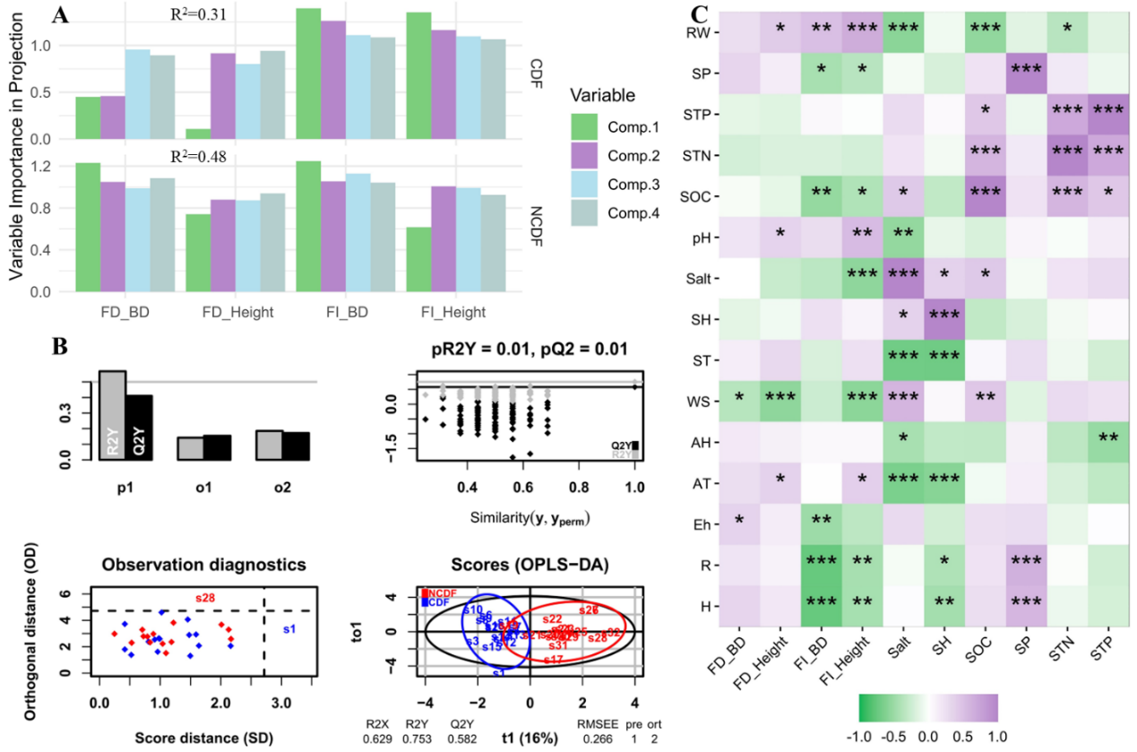
研究的核心发现是,基于功能的逻辑关联以及全球规律的验证筛选的关键性状——植物高度和基径,不仅能够有效预测生态系统属性,且其预测威力恰恰来自于这些“变异”所携带的环境适应信息。无论是在种间变异还是种内变异层面,这组性状均表现出稳健的预测性能(图2)。

图2 基于关键性状的生态系统属性预测。(A)基于关键性状的不同群落生态系统属性预测;(B)基于关键性状的相似群落生态系统特性预测;(C)关键性状与不同生态系统特性的相关性。
特别值得关注的是,本研究通过深入剖析滨海矮林这一独特生态系统的性状特征,揭示了其应对极端滨海胁迫的适应性机制。这不仅为滨海矮林作为一种“新植被型”的划分提供了关键的生态学证据,也为我国滨海防护林的功能评估提供了创新的预测框架。
上述研究成果以“Trait-based predictions of ecosystem properties in coastal forests”为题,于2025年12月9日在线发表于Nature旗下期刊Communications Earth & Environment,该研究是继我院周婷团队在Plant, Cell & Environment(2024年12月)利用滨海矮林植物构型揭示其生态特征并实现植被分类后的又一成果。我院2024届刘碧颖博士(现为中山大学生态学院博士后)为论文第一作者,周婷副教授为通讯作者;我院王毅博士、赵盼盼博士,以及硕士研究生赵文胜、谭诗琴、曾广宏参与了此项工作;彭少麟教授组织了该项工作。合作者还包括亚利桑那州立大学邬建国教授、北京师范大学刘世梁教授、中国科学院青藏高原研究所孙建研究员、周天财博士,以及清华大学王焓副教授。该研究得到了国家自然科学基金(42293354)、南岭国家公园生物多样性综合科学调查(2025267)和国家公园建设专项基金(2021GJGY034)等项目的资助。
论文链接:https://www.nature.com/articles/s43247-025-03065-8


