我院李文均教授课题组在荒漠特殊生境微生物暗物质研究领域取得重要进展
荒漠约占全球陆地总面积的1/3,是地球上面积最大、研究最不充分的生境之一,同时也是地球微生物多样性的重要宝库。对荒漠生态系统的微生物多样性、组成和功能进行剖析,将有助于了解旱地生命带来的全球变化、威胁与机遇。作为荒漠生境的一种典型代表类型,沙漠栖息地中许多不同的微生物可产生一系列新的生物活性化合物,包括抗菌、消炎、抗肿瘤及群体感应抑制等诸多方面。然而,由于生态位特化性强、样品采集困难以及传统培养方法适应性有限等因素,绝大多数沙漠微生物被忽视了在实验室条件下的培养与分类鉴定。这一大部分尚未得到充分探索的微生物多样性,代表了巨大的未开发、未表征的微生物资源,俗称“微生物暗物质”,其从根本上阻碍了微生物生态学的发展和生物资源的开发利用。 尽管基于直接宏基因组学测序(如16S rRNA扩增子、鸟枪法测序)或培养组学(Culturomics)的微生物组学研究不断取得令人振奋的重要发现,但这两种技术目前仍存在诸多局限性。例如,直接宏基因组测序数据的实用性与群落的复杂度和生物量、测序技术和参考数据库等高度相关,这些均可能会导致群落中大量低丰度细菌类群或一些特定类群被忽略;而培养组学通常被认为是劳动密集型的,其可能会遗漏群落中的一些重要特定类群,且难以获取全面的菌株数据集信息。有研究表明,选择性培养富集以降低群落复杂性的策略可能有助于特定环境中微生物群落的宏基因组学研究。然而,在此之前,尚未有结合培养组学和培养富集宏基因组测序两种方法对沙漠微生物组进行挖掘的研究报道。

图1. 实验设计示意图
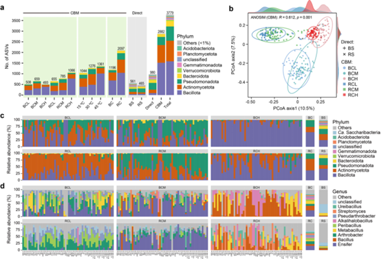
以挖掘沙漠土壤微生物暗物质为例,李文均教授团队提出了一种融合了培养组学和宏基因组学方法(全长16S rRNA扩增子和鸟枪法测序)的多组学研究策略(图1),即基于培养组的宏基因组学(CBM)。研究结果表明,将高分辨率的CBM方法与直接宏基因组测序相结合,能够深入剖析和挖掘沙漠土壤中的微生物暗物质资源。作为一种整合的多组学研究策略,CBM能够通过提高ASVs和高/中质量MAGs的恢复率,极大提高沙漠土壤微生物组的分类和功能分辨率(图2和3),并且重要的是它能在宏基因组测序结果的指导下对感兴趣的微生物进行恢复性分离。得益于物种水平的分析,研究还揭示了沙漠土壤中尚未被充分开发的细菌新资源的巨大潜力(图4)。此外,多重条件组合下的培养组学实验结果为分离沙漠土壤中某些特殊或新的细菌类群也提供了重要参考。有了这些数据,我们能更好地了解沙漠微生物的群落组成和分布、微生物之间的相互作用、环境适应机制以及物种基因库。基于培养组的宏基因组学,为深入认识和挖掘微生物组样本中的暗物质资源提供了一个新的视角,尤其是那些来自于极端或特殊生境的样本。

图2. 原始土壤及其相关培养物的细菌多样性及组成

图3. 148个高或中质量MAGs的系统发育树及概况

图4. 潜在新分类群概况
近日,该成果以“Capturing the microbial dark matter in desert soils using culturomics-based metagenomics and high-resolution analysis”为题发表在国际生物学期刊npj Biofilms and Microbiomes上,中山大学生命科学学院为第一署名单位。本课题研究得到第三次新疆科学考察计划(2022xjkk1200)、国家自然科学基金(32061143043、32270076和32000005)、广东省基础与应用基础研究基金(2023A1515012020)和广东省重点研发计划(2022B0202110001)的支持。
论文链接:
https://doi.org/10.1038/s41522-023-00439-8


