研究方向
各种自然/人工环境的——微生物组学与合成生物学
1. 极端/特殊生态系统微生物生态及功能组学
——沙漠、海洋、第三极、肠道、农田、轻工食品、森林等生态系统样本中的微生物时空分布格局、培养方法新技术、新数据集合
——兴趣点:生态学、计算机科学、生物信息学,喜欢自然(有野外采样部分),坐的住(常处于深度思考和分析的心流状态)
——团队有一手、独特的可观数据供分析,一般针对特定样本组发表一系列成果(见下方代表成果介绍)
2. 微生物-微生物/宿主互作机制
——核心功能微生物群(基石物种)的挖掘,互作调控过程的解析及功能验证
——兴趣点:微生物学、生物化学与分子生物学(酶工程、遗传操作体系)背景
——团队有独特的稀有菌株资源供挖掘,可长期安心研究(资源独特,异质性高)
3. 微生物资源的应用场景评价及转化
——工业(印染、酶)、农业(生物农药)、医药大健康(新先导药物)、生态环保(微塑料、污染物降解)等领域
——兴趣点:化学生物学、有机化学(天然产物、分析化学)、药学、材料科学,有产业化导向
——团队有完善的开发平台,丰富的产学研方向,与企业对接密切

招生/招聘信息:
- 实验室研究面广泛,平台完善,特别注重理论研究和应用实践(产学研),欢迎对科学研究有强烈兴趣,具有学科交叉,“干湿”结合研究理念的青年在我们这里施展你的才华。
- 招收上述研究方向的博士生、硕士生,欢迎本科生进组开展大创等科研竞赛项目。
- 团队长期招聘博士后、科研助理等青年科研人员,具备有机化学、化学生物学、合成生物学,或生物信息学、计算机(Python/C++/R/Perl)等学科背景,有较高的科学素养、动手能力,乐于创建新方法体系。
- 本团队在生物信息学(计算机科学也可报考)、微生物学、生化与细胞、生态学(学术型)及生物与医药(专业型)方向招生。
个人经历
2024 – 今 中山大学 生命科学学院 副教授
2019 – 2021 中山大学 生命科学学院 博士后 (合作导师:苏薇薇 教授,李文均 教授); 2021 – 2023 中山大学 生命科学学院 特聘副研究员;
2014 – 2019 中国科学院 上海有机化学研究所 联合培养硕士/博士 (合作导师:唐功利 研究员)
2013 – 2016 云南大学 生命科学学院 工学硕士 (导师:李文均 教授);2016 – 2019 中山大学 生命科学学院 理学博士 (导师:李文均 教授)
2008 – 2012 云南大学 生命科学学院 理学学士; 2011 – 2012 中国中医科学院 药物研究所 本科毕业设计
学术成就
以通讯作者或第一作者(含共同)在Advanced Biotechnology、Science of The Total Environment、Organic Letters、npj Biofilms and Microbiomes、Journal of Systematics and Evolution(JSE)、Environmental Research、Applied Soil Ecology、Environmental Microbiomes、International Journal of Systematic and Evolutionary Microbiology(IJSEM) 等国际权威SCI期刊发表论文60余篇。
担任Advanced Biotechnology、iMeta、JSE、生物多样性 等期刊青年编委,担任Nature Communications、Advanced Biotechnology、iMeta、Global Ecology and Conservation、International Journal of Systematic and Evolutionary Microbiology、Antonie van Leeuwenhoek 等期刊审稿人。
现任广东省现代农业产业技术体系岗位专家(微生物农药)
承担课题
主持
广东省种业振兴专项项目(2025-2028)
广东省现代农业产业技术体系创新团队专项项目课题 (2025-2027)
贵州省发酵工业微生物资源开发重点实验室项目 (2024-2026)
国家自然科学基金 面上项目 (2023-2026)
中国科学技术部 第三次新疆综合科学考察 项目子课题(2022-2025)
国家自然科学基金 青年科学基金项目 (2021-2023)
广东省湿症重点实验室 开放课题项目 (2020-2022)
高校基本科研业务费 青年教师培育项目 (2019-2021)
参与(骨干)
西藏自治区重点研发计划项目(2025-2028)
深圳市科技重大专项(2025-2027)
广东省国家公园建设项目(2024-2026)
广东省重点研发专项项目 (2022-2025)
国家自然科学基金 国际(地区)合作与交流项目 (2021-2023)
国家重大研究计划重点项目 (2020-2023)
国家自然科学基金 面上项目 (2020-2023)
广东省重点研发专项项目 (2018-2021)
论文专著
部分通讯作者及第一作者论文:
一、勘探—极端/特殊生境微生物多样性
1.1 基于大规模系统性采样,首次系统揭示我国荒漠生态系统中微生物多样性地理分布格局及群落构建机制(裸土及代表性植物)
1) Lei Dong, Mei-Xiang Li, Shuai Li, Ling-Xiang Yue, Mukhtiar Ali, Jia-Rui Han, Wen-Hui Lian, Chao-Jian Hu, Zhi-Liang Lin, Guo-Yuan Shi, Pan-Deng Wang, Shao-Ming Gao, Zheng-Han Lian, Ting-Ting She, Qi-Chuang Wei, Qi-Qi Deng, Qian Hu, Jia-Liang Xiong, Yong-Hong Liu, Li Li, Osama Abdalla Abdelshafy, Wen-Jun Li*. Aridity drives the variability of desert soil microbiomes across north-western China. Science of the Total Environment, 2024, 907: 168048.
中山大学新闻网:https://www.sysu.edu.cn/news/info/2331/1070651.htm;
学院新闻动态:https://lifesciences.sysu.edu.cn/zh-hans/article/82;
原文链接:https://doi.org/10.1016/j.scitotenv.2023.168048。

2) Mei-Xiang Li(李梅香,2022级博士生), Wen-Hui Lian, Zheng-Han Lian, Xiao-Qing Luo, Ling-Xiang Yue, Jia-Rui Han, Chao-Jian Hu, Shuai Li, Wen-Jun Li *, Lei Dong *. Rare and Abundant Taxa in Artemisia desertorum Rhizosphere Soils Demonstrate Disparate Responses to Drought Stress. Advanced Biotechnology, 2025, 3(3): 21.
文章解读:https://mp.weixin.qq.com/s/qcK7cZuckK4vj01-CfwHkg
原文链接:https://doi.org/10.1007/s44307-025-00070-y

1.2 沙漠农场根际微生物群落结构与生态功能研究,验证“土脉-菌脉”等微生态理论,为干旱区生境农用菌剂研发提供新见解
1) Wen-Hui Lian(连文慧,2021级博士生)#, Osama Abdalla Abdelshafy Mohamad(Osama博士,2023年获中国政府友谊奖)#, Lei Dong#, Ling-Yu Zhang, Dong Wang, Lan Liu, Ming-Xian Han, Shuai Li, Shuang Wang, André Antunes, Bao-Zhu Fang, Jian-Yu Jiao* and Wen-Jun Li*. Culturomics- and metagenomics-based insights into the microbial community and function of rhizosphere soils in Sinai desert farming systems. Environmental Microbiome, Environmental Microbiome, 2023, 18(1): 4.
中山大学新闻动态:https://www.sysu.edu.cn/info/2121/29702.htm;
原文链接:https://doi.org/10.1186/s40793-023-00463-3。
2) Wen-Hui Lian(连文慧,2021级博士生), Mei-Xiang Li, Ling-Xiang Yue, Shuai Li, Zhi-Liang Lin, Chao-Jian Hu, Jia-Rui Han, Wen-Jun Li*, Lei Dong*. Agricultural management reshaped the diversity patterns and community assembly of rhizosphere bacterial communities in a desert farming system. Applied Soil Ecology, 2024, 203:105656.
文章解读:https://mp.weixin.qq.com/s/V1PpbvI0mFCJxU3YyI_jxA;
原文链接:https://doi.org/10.1016/j.apsoil.2024.105656。

1.3 丹霞地貌微生物科考,揭示森林扩张对微生物群落的影响,及“天空之岛”等独特地质地貌下微生物群落响应机制,助力国家公园生态管理建设
1) Wen-Hui Lian(连文慧,2021级博士生), Wen-Sheng Zhao, Jia-Rui Han, Chao-Jian Hu, Guo-Yuan Shi, Fang Chen, Mei-Xiang Li, Ling-Xiang Yue, Shuai Li, Mukhtiar Ali, Lei Dong*, Ting Zhou*, Wen-Jun Li*. Impacts of forest expansion on microbial diversity and community assembly in fragmented mountain ecosystem. Environmental Research. 2025,120956.
中国新闻网:https://www.chinanews.com.cn/sh/2025/02-13/10368399.shtml; 中山大学新闻网:https://www.sysu.edu.cn/news/info/2171/1383631.htm
生命科学学院:https://mp.weixin.qq.com/s/-vSey08YBrL_YWaJYGT-QA; 广东省林业局:http://lyj.gd.gov.cn/news/special/swdyxbh/content/post_4668845.html
原文链接:https://doi.org/10.1016/j.envres.2025.120956

2) Wen-Hui Lian(连文慧,2021级博士生), Wen-Sheng Zhao, Jia-Rui Han, Chao-Jian Hu, Guo-Yuan Shi, Fang Chen, Mei-Xiang Li, Ling-Xiang Yue, Shuai Li, Mukhtiar Ali, Lei Dong*, Ting Zhou*, Wen-Jun Li*. Habitat island biogeography of mountaintop plant and soil microbiomes: Similar patterns driven by different mechanisms. Global Ecology and Conservation. 2025, 59: e03574.
原文链接:https://doi.org/10.1016/j.gecco.2025.e03574

3)微生物调查组团队在丹霞山土壤微生物调查发现了首例细菌新属级别物种,并命名为黄色丹霞杆菌(Danxiaibacter flavus),第二例细菌新属级别物种,命名为丹霞红岩杆菌(Rubrolithibacter danxiaensis)。这两篇文章发表后,先后经过了人民日报、中国新闻网、南方日报等二十多个新闻媒体的宣传报道,丹霞山微生物多样性获得了广泛的关注。

1) 中国新闻网:https://m.chinanews.com/wap/detail/chs/zw/10091613.shtml
2)人民网:http://gd.people.com.cn/n2/2023/1011/c123932-40599999.html
3)广东发布:https://mp.weixin.qq.com/s/PNNmx48kI0Uwzgq-3OfdGg
4) 广州日报:https://huacheng.gz-cmc.com/pages/2023/10/10/SF10902740360d24d4e5304c5897c26e.html
5)韶关发布:https://mp.weixin.qq.com/s/fSBP3wEzR-09x4OGjd_fCA
6)中山大学新闻网:https://www.sysu.edu.cn/news/info/2171/1068981.htm
7)科技日报:https://mp.weixin.qq.com/s/NWOSdmgQFNcciY2PDp6dOw
8)中国日报英文版:Chinese team discovers new bacterium in Guangdong - Chinadaily.com.cnhttps://www.chinadaily.com.cn/a/202310/13/WS6528bae5a31090682a5e8613.html
9)广东共青团:https://mp.weixin.qq.com/s/Ry3iVx0LG9pEYFdp0d6HWg
10)光明日报:https://mp.weixin.qq.com/s/hC-gyRlpUSeKdccjJEvWTQ
11) 中国新闻网:https://m.chinanews.com/wap/detail/chs/zw/10412796.shtml
12)人民日报:https://www.hubpd.com/#/detail?contentId=2305843009217340588
14) 广州日报:https://newspaper.gzdaily.cn/h5/html5/2025-05/13/content_873_886399.htm?curr=
15)韶关头条:https://mp.weixin.qq.com/s/pzSzEkQ52KL8GRC871YuoA
16)广州日报新花城:https://huacheng.gz-cmc.com/pages/2025/05/09/SF13800283f544e224a9e64f8aabc601.html
二、保护—极端/特殊生境微生物多样性
2.1 利用基于培养组的宏基因组学和高分辨分析捕获极端干旱沙漠土壤微生物暗物质,为各种特殊生境微生物暗物质的勘探和保护提供可靠有效的新策略、新思路
Shuai Li(李帅,2022博士后), Wen-Hui Lian, Jia-Rui Han, Mukhtiar Ali, Zhi-Liang Lin, Yong-Hong Liu, Li Li, Dong-Ya Zhang, Xian-Zhi Jiang, Wen-Jun Li* and Lei Dong*. Capturing the microbial dark matter in desert soils using culturomics-based metagenomics and high-resolution analysis. npj Biofilms and Microbiomes, 2023, 9(1):67.
中山大学新闻网:https://www.sysu.edu.cn/news/info/2331/1068461.htm; 学院新闻动态:https://lifesciences.sysu.edu.cn/news/5840;
科学网:https://news.sciencenet.cn/htmlnews/2023/10/509614.shtm; 宏基因组宣传网页:https://mp.weixin.qq.com/s/-EeLxHS9lj8zpWFMLUaJnQ;
基金委宣传网页:https://www.nsfc.gov.cn/csc/20340/20343/65915/index.html;
Nature Portfolio Microbiology Community:https://microbiologycommunity.nature.com/posts/culturomics-based-metagenomics-cbm-a-powerful-approach-for-mining-microbial-dark-matter-resources-hidden-in-unexplored-habitats;
原文链接:https://www.nature.com/articles/s41522-023-00439-8。

2.2 通过系统对比分析高通量测序(免培养)与传统纯培养方法在微生物多样性研究中的差异性,建议在未来的多样性研究中,同时采用“免培养+纯培养”,两者互为补充,提升研究可靠性,本研究的亮点是构建了极端干旱沙漠生境链霉菌的高效分离、培养方法,积累了宝贵的极端链霉菌资源
Shuai Li(李帅,2018级博士生)#, Lei Dong#,*, Wen-Hui Lian, Zhi-Liang Lin, Chun-Yan Lu, Lu Xu, Li Li, Wael N. Hozzein, Wen-Jun Li*. Exploring untapped potential of Streptomyces spp. in Gurbantunggut Desert by use of highly selective culture strategy. Science of the Total Environment, 2021, 790: 148235.
中山大学新闻动态:https://www.sysu.edu.cn/news/info/2331/1063861.htm;
学院新闻动态:https://lifesciences.sysu.edu.cn/zh-hans/article/2338;
原文链接:https://www.sciencedirect.com/science/article/pii/S0048969721033064。

2.3 通过富集培养宏基因组学 (CE-MGS) 系统揭示了沙漠可培养细菌群落在不同温度下的重组模式,反映了其分类组成、共现网络结构及功能分层的温度依赖性,通过该策略获得了大量高质量可培养细菌基因组 (cMAGs, >1000) ,并识别出丰富的潜在新物种(>200),为理解沙漠微生物的热适应机制及其在全球变暖背景下的生态功能提供关键基因组资源。
Shuai Li(李帅,2024副研究员), Jia-Rui Han, Wen-Hui Lian, Mukhtiar Ali, Yong-Hong Liu, Jun Liu, Jie Huang, Huan-Huan He, Govindan Rajivgandhi, Osama Abdalla Abdelshafy Mohamad, Bao-Zhu Fang, Lei Dong*, Wen-Jun Li*. Genome-centric culture-enriched metagenomics reveals temperature-driven reassembly and functional stratification in culturable desert soil bacteria. Microbiological Research, 2026, 304: 128411.
原文链接:https://doi.org/10.1016/j.micres.2025.128411。

三、应用—极端/特殊生境微生物多样性
3.1 极端环境,如极度干旱沙漠、海洋、盐湖、热泉等中蕴藏着丰富多样的极端微生物。其中包含众多未被发现的微生物,被称为“微生物暗物质”。我们提出了多组学大数据指导下的极端微生物资源高效发现,进而深入挖掘应用微生物代谢潜能的理性实施技术路径,助力合成微生物学与生物制造的蓬勃发展。
1)Jia-Rui Han (韩嘉瑞,2024级博士生), Shuai Li, Wen-Jun Li*, Lei Dong*. Mining Microbial and Metabolic Dark Matter in Extreme Environments: A Roadmap for Harnessing the Power of Multi-omics Data. Advanced Biotechnology, 2024, 2,26.
文章解读:https://mp.weixin.qq.com/s/aQaGSYLNqsra6PJCwlaD8w
原文链接:https://doi.org/10.1007/s44307-024-00034-8

2)联合多组学分析揭示沙漠、海洋栖息地来源小单孢菌属新物种的生物合成潜能,并通过多相分类鉴定了4个来自沙漠土壤和海洋沉积物样本的新物种。
Jia-Rui Han# (韩嘉瑞,2024级博士生), Shuai Li# Wen-Hui Lian, Lu Xu, Li Duan, Jia-Ling Li, Chu-Ying Feng, Guo-Yuan Shi, Wen-Ling Liu, Qi-Chuang Wei, Wen-Jun Li*, Lei Dong*. Multi-omics analyses uncovering the biosynthetic potential of novel Micromonospora species isolated from desert and marine habitats. Journal of Systematics and Evolution, 2025, 63(5):1115-1132.
JSE官网解读:https://mp.weixin.qq.com/s/Y_PKrDYnD-i-OPwETPGmbA
宏基因组宣传:https://mp.weixin.qq.com/s/XhhydBe5yiSSyNB6ZlCrcg
原文链接:https://doi.org/10.1111/jse.13183

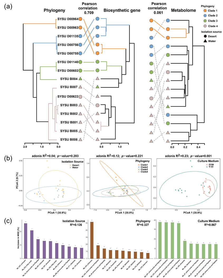
3)联合代谢基因组学以及天然产物研究方法证实:稀有放线菌类群小单胞菌的物种系统发育关系与BGCs组成呈强相关性,而培养基类型对代谢物表达的贡献度却高于系统发育距离,对特定代谢组分具有超高贡献度(R²=0.867)。这一发现提示:进化关系提示BGCs的“潜力”,而培养发酵条件控制BGCs的“表达”。
Jia-Rui Han(2024级博士生), Shuai Li, Wen-Hui Lian, Lu Xu, Li Duan, Jia-Ling Li, Guo-Yuan Shi, Qi-Chuang Wei, Mukhtiar Ali*, Wen-Jun Li*, Lei Dong*. Fermentation conditions outweigh phylogeny in shaping the metabolome of novel Micromonospora strains: an integrated genomics-metabolomics analysis. Applied and Environmental Microbiology, 2026, 92(2):e02235-25.
原文链接:https://doi.org/10.1128/aem.02235-25

3.2 通过多组学指导极端沙漠生境动球菌新物种的多相分类鉴定,基因组学分析揭示了这些菌株的代谢通路特征和植物促生潜能,进一步通过促生表型筛选验证了它们的植物促生潜力。
Jie Huang#(黄杰,2023级硕士), Shuai Li†, Zhuo-Huan Zheng, Jun Liu, Yi-Jun Mo, Ting-Ting She, Li-Jia Huang, Wen-Sheng Shu*, Lei Dong*, Wen-Jun Li*. Genome-based polyphasic taxonomy of desert-derived Kineococcus reveals nine novel species with plant growth-promoting traits. Journal of Systematics and Evolution, 2025, 70020.
期刊推文:https://mp.weixin.qq.com/s/RKYRAaeoIpjMJL0Jqrji2g
原文链接:https://doi.org/10.1111/jse.70020

3.3 通过整合微生物组学、病毒组学和代谢组学技术,系统解析了成年鸡与雏鸡的肠道微生态特征,并基于传染性支气管炎病毒(IBV, infectious bronchitis virus)持续性感染模型中微生物组分析,鉴定出了嗜黏蛋白阿克曼氏菌(Akkermansia muciniphila)通过提高γ-氨基丁酸(GABA, γ-aminobutyric acid)水平来增强雏鸡对IBV的抵抗力,为以活体生物药为目标的IBV控制干预措施提供了科学依据。
Ouyang Peng#(彭欧阳), Yufang Liu#, Xuanci Wang, Yihui Huang, Yiqin Yang, Qixiang Kang, Rui Geng, Guangli Hu, Aiping Lv, Fangyu Hu, Yongbo Xia, Xin Luo, Jiamin Liao, Yihong He, Zhanpeng Kuang, Yunping Du, Yun Zhang, Chunyi Xue, Zongxi Han, Wen-jun Li, Lei Dong*, Hao Zhang*, Yongchang Cao*. Akkermansia muciniphila enhances chicken resistance to infectious bronchitis virus by boosting GABA synthesis and suppressing the NF-κB inflammatory pathway. iMetaOmics, 2026, 2:e70086.
iMetaOmics期刊解读:https://mp.weixin.qq.com/s/eD6s_cPsW-MnE332qzOYkQ?scene=1&click_id=1
病毒学界:https://mp.weixin.qq.com/s/OEPnvlXYvIEErk4dApkoBQ
原文链接:https://doi.org/10.1002/imo2.70086

3.4 二甲双胍(metformin)是II型糖尿病的一线治疗药物,作为一种新污染物,二甲双胍(metformin)及其生物转化产物guanylurea随人们生活进入到水体,在水生环境中对水生生物产生一定的毒性作用,本文综述了二甲双胍及guanylurea的全球分布,并提出了可增强其降解的微生物策略,为其日后的治理工作提供新思路
Lei Dong, Shuai Li, Jie Huang, Wen-Jun Li*, Mukhtiar Ali*. Co-occurrence, toxicity, and biodegradation mechanisms of pharmaceuticals: Current state and future prospects for enhanced biodegradation strategy. Science of the Total Environment, 2024, 921: 171108.
学院新闻动态:https://lifesciences.sysu.edu.cn/zh-hans/article/4589
原文链接:https://doi.org/10.1016/j.scitotenv.2024.171108。

3.5 基于抗肿瘤聚酮化合物LL-D49194α1的生物合成机制研究,首次鉴定并阐明了其生物合成基因簇及后修饰通路,明确了两个成药性表现极佳的新颖先导化合物,可用于进一步临床新药研发
Lei Dong, Yi Shen, Xian-Feng Hou, Wen-Jun Li* and Gong-Li Tang*. Discovery of Druggability-Improved Analogues by Investigation of LL-D49194α1 Biosynthetic Pathway. Organic Letters, 2019, 21(7): 2322-2325.
学院新闻动态:https://lifesciences.sysu.edu.cn/zh-hans/article/1472;
原文链接:https://doi.org/10.1021/acs.orglett.9b00610。



